Коэффициент полезного действия физика: Формула КПД (коэффициента полезного действия) в физике
Коэффициент полезного действия механизма. 7 класс
Коэффициент полезного действия механизма. 7 класс
- Подробности
- Просмотров: 334
При перемещении тела с помощью простых механизмов (рычагов, блоков, наклонной плоскости) приложенной силе приходится преодолевать не только вес самого груза.
Например:
Надо поднять груз с помощью подвижного блока на высоту.
Для поднятия груза человек прикладывает к веревке силу (F тяги).
Какую работу он при этом совершает?
Надо поднять непосредственно груз весом Р.
Кроме груза надо поднять еще веревку и блок весом Р бл.
Надо преодолеть трение о воздух и в осях блока, мешающее подьему.
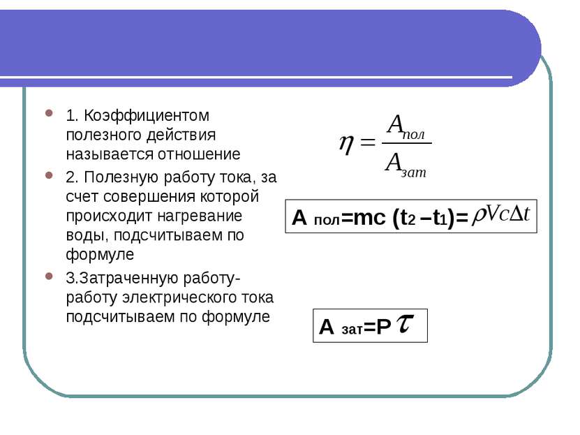
1. Какую работу называют полной?
Полная ( или иначе затраченная) работа — это работа, совершенная приложенной силой, и равная работе по подъему груза и преодолению какого-либо сопротивления подъему.
Полную (затраченную) работу обычно обозначают — А3.
1. Какую работу называют полезной?
Полезная работа — это работа приложенной силы, совершенная для подъема непосредственно груза.
Полезную работу обычно обозначают — Ап.
Совершаемая с помощью механизма полная работа всегда больше полезной работы.
Часть затрачиваемой работы расходуется на преодоление трения в оси механизма и сопротивления воздуха, а также на движение самого механизма.
3. Что такое коэффициент полезного действия механизма?
Отношение полезной работы к полной работе называется коэффициентом полезного действия.
Сокращенно коэффициент полезного действия обозначается КПД.
КПД обычно выражают числом или в процентах и обозначают греческой буквой, которая читается как «эта».
4.
Может ли КПД быть больше единицы?
Полезная работа всегда меньше затраченной работы.
Поэтому КПД любого механизма всегда меньше 100% ( или меньше 1).
Конструируя механизмы, стремятся увеличить их КПД. Для этого уменьшают трение в осях механизмов и их вес.
4. Пример решения задачи на расчет КПД.
Задача.
На коротком плече рычага подвешен груз массой 100 кг.
Для его подъема к длинному плечу приложили силу 250 Н.
Груз подняли на высоту h1 = 0,08 м, при этом точка приложения движущей силы опустилась на высоту h2 = 0,4 м.
Найти КПД рычага.
Следующая страница — смотреть
Назад в «Оглавление» — смотреть
Коэффициент полезного действия (КПД) механизмов в физике
Во время действия машин и механизмов всегда кроме необходимой работы приходится выполнять дополнительную работу на преодоление трения в подвижных частях, а также на перемещение этих частей.
Например, применяя подвижный блок, приходится дополнительно выполнять работу, чтобы поднять сам блок, верёвку и преодолеть силу трения в оси блока. Поэтому полная работа, выполняемая приложенной силой, всегда больше полезной работы.
Какой бы механизм мы не взяли, полезная работа, выполненная с его помощью, всегда представляет лишь часть полной работы.
Отношение полезной работы к полной (затраченной) работе называют коэффициентом полезного действия (КПД) механизма.
Определим, например, КПД наклонной плоскости, применив «золотое правило» механики (рис. 196).
Работа, выполняемая во время подъёма тела вверх по вертикали, определяется произведением силы тяжести
На ту же высоту можно поднять тело, равномерно перемещая его вдоль наклонной плоскости длиной , прикладывая к телу силу . Выполненная при этом работа определяется по формуле: .
Согласно «золотому правилу» механики, если нет трения, обе рассмотренные выше работы равны: , или .
При наличии трения робота всегда больше работы .
равна полной работе, — полезной работе. КПД обозначают греческой буквой (эта) и выражают в процентах (%). Отношение полезной работы к полной работе определяет КПД наклонной плоскости: .
Также рассчитывают КПД любых машин и механизмов.
Пример №1
Рассмотрите ножницы для резания листового металла и острогубцы для перерезания проводов (рис. 207).
Почему у них ручки намного длиннее, чем лезвия?
Ответ: ручки и лезвия инструментов действуют как плечи рычага. Умеренные усилия руки, приложенные к длинным ручкам, обеспечивают на коротких лезвиях необходимые для резания металла силы.
Пример №2
Что покажет динамометр, если рычаг находится в равновесии (рис. 208)?
Масса гири равна 3 кг. Массой рычага пренебрегаем.
Ответ: гиря массой 3 кг подвешена на расстоянии 5 делений от оси вращения. Динамометр закреплен на расстоянии 15 делений от оси вращения.
Согласно правилу моментов сил: , или . Поскольку динамометр действует на плечо, которое втрое длиннее плеча с подвешенной гирей, то он покажет значение силы 10 Н, что втрое меньше веса гири 30 Н.
Пример №3
На короткое плечо рычага подвесили груз массой 100 кг. Чтобы поднять его, к длинному плечу приложили силу 250 Н. Груз подняли на высоту 8 см, при этом точка приложения действующей силы опустилась на 40 см. Определите КПД рычага.
Дано:
= 100 кг
= 250 Н
= 8 см = 0,08 м
= 40 см = 0,4 м
= ?
Решение:
Для определения КПД рычага используем формулу:
.
Полезная работа : .
Затраченная робота: .
Тогда .
Подставив значения величин, получим:
Ответ: = 78 %.
В этом случае также выполняется «золотое правило». Часть полезной работы (22 %) затрачивается на преодоление трения в оси рычага, а также на перемещение самого рычага.
КПД любого механизма всегда меньше 100 %. Создавая механизмы, конструкторы стремятся увеличить их КПД. Для этого они уменьшают трение в осях механизмов и их массу.
ГДЗ конспекты по физике 7 класс Задание: Коэффициент полезного действия механизма
Изображения обложек учебников приведены на страницах данного сайта исключительно в качестве иллюстративного материала (ст. 1274 п. 1 части четвертой Гражданского кодекса Российской Федерации)
Вид УМК: конспекты
Серия: Краткое содержание параграфов учебника для устного ответа
На данной странице представлено детальное решение задания Коэффициент полезного действия механизма по физике для учеников 7 классa автор(ы)
Коэффициент полезного действия механизма
Коэффициент полезного действия (КПД) – физическая величина, которая обозначается η («эта») – это безразмерная величина или измеряющаяся в процентах (%), которая показывает, какая часть затраченной работы идёт на полезное действие (η = \(\frac{А_{п}}{А_{з}}\)) (η = \(\frac{А_{п}}{А_{з}}\) • 100%).
{2}}{2}\) , где к – жёсткость ( \(\frac{Н}{м}\) ), х – деформация (м).
Системы могут одновременно обладать кинетической и потенциальной энергией. Полная энергия системы обозначается Е = Е к + Еп .
Add
Новыe решебники
этап урока (регламент, мин.) | ||||||
Деятельность учителя | Деятельность обучающихся | |||||
Познавательная | Коммуникативная | Регулятивная | ||||
Осуществляемые действия | Формируемые способы деятельности | Осуществляемые действия | Формируемые способы деятельности | Осуществляемые действия | Формируемые способы деятельности | |
Организационный (2 мин. | ||||||
Приветствует обучающихся, отмечает отсутствующих, проверяет готовность обучающихся к уроку. | ||||||
Актуализация знаний (8 мин.) | ||||||
Выводит на экран слайд презентации «КПД». Раскрывает выбранный учеником вопрос, комментирует данный на него ответ. | Обучающиеся один за другим выбирают номер вопроса, отвечают на него, остальные слушают, анализируют данный ответ. | Умение осознанно строить речевое высказывание в устной форме, структурировать знания. | При необходимости дополняют или исправляют данный ответ на вопрос. | Умение слушать и вступать в диалог, точно выражать свои мысли, владение монологической и диалогической формами речи в соответствии с нормами родного языка. | Контролируют и оценивают собственные знания, при необходимости их корректируют. | Выработка способности к мобилизации сил и энергии. |
Создание проблемной ситуации (4 мин.) | ||||||
Создает и предлагает обучающимся найти выход из проблемной ситуации: Рабочему надо загрузить тяжелую бочку на корабль. Чтобы это сделать, надо приложить очень большую силу – силу, равную весу бочки. Такую силу рабочий приложить не может. Выводит на экран слайд (раскрывает сцену ). Задает вопрос: только ли на подъем груза расходуется затраченная рабочим энергия? Выводит на экран слайд (раскрывает сцену ). | Выделяют и формулируют познавательную цель: найти способ подъема тела на высоту, применяя меньшую, чем вес тела, силу. Выбирают наиболее эффективный способ решения задачи: применить наклонную плоскость. Предполагают, что часть энергии расходуется на преодоление силы трения. Делают вывод, чем меньше энергии расходуется на преодоление силы трения, тем эффективнее простой механизм. | Постановка и решение проблемы. Выбор наиболее эффективных способов выхода из проблемной ситуации в зависимости от конкретных условий Выдвижение предположения о существовании физической величины, характеризующей эффективность простого механизма. | Предлагают выход из проблемной ситуации: пригласить помощников, применить наклонную плоскость. | Умение участвовать в коллективном обсуждении проблемы | Оценивают умение определять работу по преодолению силы тяжести и трения, но не знают, как их связать друг с другом. Ставят учебную задачу: познакомиться с физической величиной, характеризующей эффективность наклонной плоскости. | Постановка учебной задачи на основе соотнесения того, что уже известно, и того, что еще неизвестно обучающимся. |
Изучение нового материала (8 мин.) | ||||||
Демонстрирует подъем тела с помощью наклонной плоскости, измеряет вес тела и силу трения, высоту и длину наклонной плоскости. Выводит на экран слайды . Дает характеристику КПД простого механизма. | Сравнивают вес тела с силой трения, высоту наклонной плоскости с ее длиной. Делают вывод о выигрыше в силе и проигрыше в расстоянии при использовании наклонной плоскости. Выполняют чертеж наклонной плоскости с обозначением ее длины, высоты, записывают определение и расчетную формулу КПД простого механизма. | Формирование знаково-символических УУД. | Задают вопрос об единицах измерения КПД наклонной плоскости | Развитие умения точно выражать свои мысли в соответствии с нормами родного языка. | Выделяют и осознают то, что уже усвоено (расчет работы силы) и что еще подлежит усвоению (Какую работу считать полезной, какую затраченной, как рассчитать КПД наклонной плоскости через работу полезную и затраченную) | Развитие оценки знаний. |
Исследовательская практическая работа (17 мин.) | ||||||
Организует обсуждение плана исследования. Выводит на экран слайды презентации «КПД наклонной плоскости». Проводит инструктаж по безопасному выполнению лабораторной работы. Формулирует проблемный вопрос: от каких параметров зависит КПД наклонной плоскости. Раздает комплекты оборудования, ИОТ, технологические карты группам учеников(учитель информатики) Оказывает помощь группам обучающихся в выполнении работы. (учитель информатики) | Составляют план и последовательность действий для определения КПД наклонной плоскости: 1. 2. Измерить высоту наклонной плоскости (h). 3. Рассчитать полезную работу по формуле . 4. Измерить силу трения (Fтр). Измерить длину наклонной плоскости (l). 5. Рассчитать затраченную работу по формуле . 6. Рассчитать КПД наклонной плоскости по формуле . Самостоятельно формулируют познавательную задачу: проверить как зависит КПД наклонной плоскости от веса поднимаемого тела и угла наклонной плоскости? Выдвигают гипотезу: КПД наклонной плоскости зависит от угла наклона и не зависит от веса поднимаемого тела. | Самостоятельное создание алгоритмов деятельности при решении проблем поискового характера. Самостоятельное формулирование познавательной задачи. Самостоятельное выдвижение гипотезы о зависимости КПД наклонной плоскости от угла наклона и веса поднимаемого тела. | Контролируют, при необходимости корректируют и оценивают действия партнера по группе. | Умение интегрироваться в группу сверстников и строить продуктивное сотрудничество со сверстниками и взрослыми | Выполняют составленный план действий для определения КПД наклонной плоскости: 1. Определяют цену деления динамометра, транспортира и измерительной ленты. 2. Собирают установку. 2. Измеряют вес бруска (Р). 3. Измеряют высоту наклонной плоскости (h). 4. Рассчитывают полезную работу по формуле . 5. Измеряют силу трения (Fтр). 6. Измеряют длину наклонной плоскости (l). 7. Рассчитывают затраченную работу по формуле . 8. Рассчитывают КПД наклонной плоскости по формуле . 9. Изменяют вес бруска, повторяют 1-6. 10. Изменяют угол наклона плоскости, повторяют 1-6. 11. Результаты заносят в таблицу. | Умение составления плана и последовательности действий, прогнозирования результата. |
Рефлексия (4 мин.) | ||||||
Напоминает, что вывод по работе должен быть ответом на цель исследования. | Оформляют результаты работы, делают вывод, анализируют полученный результат. | Осознанное построение речевого высказывания в письменной форме. Рефлексия способов и условий действия, контроль и оценка процесса и результатов деятельности. | Делают вывод: в ходе лабораторной работы КПД наклонной плоскости при угле наклона 20 к горизонту оказался равным 45%, он всегда меньше 100%, зависит от угла наклона (чем больше угол наклона плоскости, тем больше ее КПД) и не зависит от веса поднимаемого тела. | Умение точно выражать свои мысли; | Оценивают полученные результаты работы: Ап должна быть меньше Аз; высота наклонной плоскости должна быть меньше ее длины, полученный КПД должен быть меньше 100%. Если полученный результат не верен, находят ошибку в измерении или расчетах. | Умение оценивать и контролировать полученный результат, корректировать план и способ действия в случае расхождения эталона и полученного результата. |
Домашнее задание (2 мин.) | ||||||
Выводит на экран слайд. Комментирует домашнее задание, дает рекомендации по его эффективному выполнению. | Записывают домашнее задание. | Выделение необходимой информации. | Задают уточняющие вопросы | Умение точно сформулировать вопрос, внимательно выслушать ответ. | Ставят перед собой учебную задачу | Умение постановки учебной задачи на основе соотнесения известного и неизвестного материала. |
| |
Энергия. Коэффициент полезного действия механизмов и машин
|
Используете ли вы мультимедийные учебные пособия компании «Новый Диск»? |
Открытый урок по теме: «Тепловые двигатели. Коэффициент полезного действия»
библиотека
материалов
Содержание слайдов
Номер слайда 1
Тепловые двигатели КПД теплового двигателя.
Номер слайда 2
Цели урока: 1.Сформировать понятие о физических принципах действия тепловых двигателей. 2.Познакомить с важнейшими направлениями применения тепловых двигателей в народном хозяйстве. 3. Выяснить экологические проблемы, связанные с использованием тепловых двигателей.
Номер слайда 3
Повторим -Дайте формулировку первого закона термодинамики.
(Изменение внутренней энергии системы при переходе ее из одного состояния в другое равно сумме работы внешних сил и количество теплоты, переданное системе. ∆U=A+Q) -Может ли газ нагреться или охладиться без теплообмена с окружающей средой? Как это происходит? (При адиабатических процессах.)
Номер слайда 4
-Напишите первый закон термодинамики в следующих случаях: а) теплообмен между телами в калориметре; б) нагрев воды на спиртовке; в) нагрев тела при ударе. ( а) А=0, Q=0, ∆U=0; б) А=0, ∆U= Q; в) Q=0, ∆U=А) — На рисунке изображен цикл, совершаемый идеальным газом определенной массы.
Изобразить этот цикл на графиках р(Т) и Т(р). На каких участках цикла газ выделяет теплоту и на каких – поглощает? (На участках 3-4 и 2-3 газ выделяет некоторое количество теплоты, а на участках 1-2 и 4-1 теплота поглощается газом.)
Номер слайда 5
Развитие техники зависит от умения использовать громадные запасы внутренней энергии. Использовать эту энергию — это значит совершать за ее счет полезную работу. Рассмотрим источники, которые совершают работу за счет внутренней энергии.
Номер слайда 6
История создания теплового двигателя.
1690 – пароатмосферная машина Д.Папена 1705 — пароатмосферная машина Т.Ньюкомена для подъема воды из шахты 1763-1766 – паровой двигатель И.И.Ползунова 1784 – паровой двигатель Дж.Уатта 1865 – двигатель внутреннего сгорания Н.Отто 1871 – холодильная машина К.Линде 1897 – двигатель внутреннего сгорания Р.Дизеля (с самовоспламенением)
Номер слайда 7
В апреле 1763 г. Ползунов демонстрировал работу огнедействующей машины «для заводских нужд»
Номер слайда 8
В 1781 г.
Джеймс Уатт получил патент на изобретение второй модели своей машины. В 1782 г. эта замечательная машина, первая универсальная паровая машина «двойного действия», была построена
Номер слайда 9
К 1863 году был готов первый образец атмосферного газового двигателя с поршнем от авиационного мотора и ручным стартером, работавшим на смеси бензина и воздуха Двигатель внутреннего сгорания Н.Отто
Номер слайда 10
1878 – 1888 гг.
Рудольф Дизель работает над созданием двигателя принципиально новой конструкции. В голову ему приходит создание абсорбционного двигателя, работавшего на аммиаке, а в роли топлива должна была выступать специальная пудра, полученная из каменного угля.
Номер слайда 11
Три основных элемента любого теплового двигателя: 1.Нагреватель, сообщающий энергию рабочему телу. 2. Рабочее тело (газ или пар), совершающее работу. 3.Холодильник, поглощающий часть энергии от рабочего тела
Номер слайда 12
Как работает тепловой двигатель?
Номер слайда 13
Принцип действия теплового двигателя основан на свойстве газа или пара при расширении совершать работу.
В процессе работы теплового двигателя периодически повторяются расширения и сжатия газа. Расширения газа происходят самопроизвольно, а сжатия под действием внешней силы. Принцип действия теплового двигателя
Номер слайда 14
Работа двигателя.
Номер слайда 15
Плюсы и минусы ТД.
Достоинства: Способствует экономическому развитию Создает комфортные условия Удовлетворяет потребности человека в быстром передвижении. Недостатки: Загрязняет атмосферу Способствует повышению температуры окружающей среды Истощает природные ресурсы Негативно влияет на состояние здоровья человека.
Номер слайда 16
Пути решения экологических проблем 1.Использование альтернативного топлива. 2.Использование альтернативных двигателей. 3.Оздоровление окружающей среды. 4.Воспитание экологической культуры.
Номер слайда 17
Тепловые двигатели в народном хозяйстве.
Тепловые двигатели – необходимый атрибут современной цивилизации. С их помощью вырабатывается около 80 % электроэнергии. Без тепловых двигателей (ДД, ДВС) невозможно представить современный транспорт. Паротурбинные двигатели применяются на водном транспорте. Газотурбинные — в авиации. Ракетные двигатели используются в ракетно – космической технике.
Номер слайда 18
КПД тепловых двигателей Коэффициент полезного действия теплового двигателя (КПД) – отношение работы, совершаемой двигателем за цикл, к количеству теплоты, полученной от нагревателя.
=Q1-Q2 100% Q1
Номер слайда 19
Карно Никола Леонард Сади (1796-1832 г.)- французский физик и инженер. Свои исследования он изложил в сочинении «размышления о движущей силе огня и о машинах, способных развивать эту силу». Он предложил идеальную тепловую машину =T1 — T2 100% T1
Номер слайда 20
Номер слайда 21
В 1829 году инженер Дж.
Стефенсон построил лучший для того времени паровоз «Ракета». Первый тепловоз построен в 1924г. советским ученым Л.М.Таккелем. Тепловоз приводит в движение двигатель внутреннего сгорания Железнодорожный транспорт
Номер слайда 22
Прообразом современного автомобиля считают самодвижущуюся повозку немецких механиков Г.Даймлера и Бенца. В 1883 году легкий ДВС был установлен на обычный конный экипаж. Автомобильный транспорт
Номер слайда 23
Авиационный транспорт 17 декабря 1903 года американские изобретатели Орвил и Уилбур Райт провели испытание первого в мире самолета — аэроплана (планера, снабженного ДВС).
Полет продолжался 12 секунд на высоте 3 метра от земли
Номер слайда 24
Космический транспорт 17 августа 1933 года в воздух поднялась на высоту около 400 м первая советская жидкостная ракета, сконструированная М.К.Тихомировым. 4 октября 1957 года был запущен первый искусственный спутник Земли.
Номер слайда 25
Номер слайда 26
Номер слайда 27
Что такое эффективность в физике – x-engineer.
orgЭффективность имеет несколько определений, и все они действительны. Мы можем определить эффективность как:
- способность избегать потерь энергии при выполнении определенной работы
- отношение между полезной работой, выполненной устройством, и полной энергией, потребляемой на входе
Предположим, у нас есть система, которая получает мощность в качестве входа и выводит другую мощность. КПД – это отношение между выходной и входной мощностью.
Изображение: Эффективность системы
Для обозначения эффективности используется греческая буква eta (η):
\[ \begin{equation} \begin{split}\bbox[#FFFF9D]{\eta=\ frac{P_{out}}{P_{in}}}
\end{split} \end{equation} \]
Если мы хотим выразить эффективность в процентах, математическое выражение принимает вид:
\[\eta = \frac {P_{out}}{P_{in}} \cdot 100 [\%] \]Например, если мы возьмем электродвигатель, который получает мощность 1000 Вт от батареи и выдает 900 Вт на роторе, какова КПД двигателя?
\[\eta_{mot} = \frac{900}{1000} \cdot 100 = 90 \% \]Куда делись оставшиеся 100 Вт? Почему их нет на выходе двигателя (ротора)?
Ответ прост.
Поскольку ротор установлен на некоторых подшипниках, в подшипниках возникает некоторое трение. Трение поглощает часть подводимой мощности и преобразует ее в тепло. Также в самом двигателе есть потери в обмотках. Потери на трение вместе с потерями в обмотке снижают выходную мощность двигателя.
Если мы разделим приведенное выше выражение на входную мощность, мы получим:
\[ \begin{equation*} \begin{split}\frac{ P_{out}}{P_{in}} &= \frac{P_{in}}{P_{in}} – \frac{P_{потеря}}{P_{in}}\\
\eta &= 1 – \frac{P_{loss}}{P_{in}}\\
\end{split} \end{equation*} \]
Если мы знаем входную мощность системы и ее эффективность, мы можем легко вычислить выходная мощность как:
\[ \begin{equation} \begin{split}\bbox[#FFFF9D]{P_{out} = \eta \cdot P_{in}}
\end{split} \end{equation} \]
Теперь мы собираемся работать над примером, который покажет влияние эффективности на выход системы активации.Также мы увидим, как использовать КПД для расчета выходной мощности.
Предположим, у нас есть электромеханическая система привода, состоящая из:
- батареи
- электродвигателя
- червячной передачи
- цилиндрической передачи
и электрический ток батареи и КПД двигателя, червячной передачи и цилиндрической передачи, мы можем рассчитать выходную мощность на цилиндрической передаче.
| | | | | | Unit | Батарея напряжение | \ [u_ {bat} \] | 12 | V | Текущий аккумулятор | \ [I_ {BAT} \] | 10 | A | Эффективность двигателя | \ [\ eta_ {Mot} \] | 95 | % | 40074 | \ [\ eta_ {Worm} \] | 70 | % | SPUR эффективность передач | \ [\ eta_ {Spur} \] | 98 | % | % | |
- Греческая буква eta , похожая на букву «n», представляет вашу энергоэффективность.
- Вт представляет количество работы или энергии в джоулях. Его умножают на 100, чтобы перевести в проценты.
Расчет
Используйте эту формулу, чтобы увидеть, насколько хорошо ваши лампочки справляются со своей задачей. Ваши лампочки в настоящее время потребляют 4500 Дж энергии каждую минуту. И каждую минуту они излучают 99 Дж световой энергии. Итак, получаем:
Вау! Ваши лампочки потребляют много энергии, но не производят много света.Так куда же уходит остальная энергия? Помните, закон сохранения энергии гласит, что в любой замкнутой системе энергия не теряется и не создается, а просто изменяется.
Итак, поскольку только 2,2% электричества, которое вы отдаете своим лампочкам, превращается в свет, куда уходят остальные 97,8% электричества? Вы когда-нибудь прикасались к горящей лампочке? Обожгла тебе руку, не так ли? Да, эта энергия превращается в тепло, много тепла.
В идеальном процессе вся ваша входная энергия превратилась бы в пригодную для использования выходную энергию, а ваш КПД был бы равен 100%, то есть вся ваша энергия была бы преобразована в выходную энергию.Таким образом, идеальная лампочка превращала бы всю вашу электрическую энергию в свет и оставалась бы прохладной на ощупь. Это не превращало бы электрическую энергию в тепло.
Пример энергоэффективности
Теперь попробуйте рассчитать энергоэффективность конкретного процесса.
На этот раз процесс представляет собой велосипедиста, который едет на своем велосипеде. Велосипедист затрачивает 650 Дж на вращение педалей своего велосипеда. Велосипед преобразует эту энергию в выходную энергию мощностью 150 Дж, которая толкает велосипед вперед.
Какова энергоэффективность велосипедиста?
Чтобы ответить на этот вопрос, вам сначала нужно определить местонахождение ваших входных и выходных данных. Ваш трудовой вклад — это количество энергии, которую вы вкладываете в процесс. В данном случае 650 Дж у велосипедиста. Результатом работы является энергия, выделяемая процессом, 150 Дж энергии, выделяемой велосипедом. Теперь вы можете продолжить и подставить эти числа в ваше уравнение.
Энергоэффективность велосипедиста равна 23.1%. Опять же, большая часть энергии, которая вкладывается в систему, преобразуется во что-то другое. В этом случае много тепла. Вот почему вы согреваетесь, когда тренируетесь.
Резюме урока
Определение эффективности использования энергии — это отношение количества энергии, произведенной в процессе, к количеству энергии, переданной процессу. Формула:
Греческая буква эта (которая выглядит как «n») представляет эффективность в процентах.
)



Измерить вес бруска (Р).



95 \cdot 120 = 114 Вт \]



”
Этот отчет, основанный на новых технологиях, нацелен на то, какие исследования и разработки принесут Америке наибольшую отдачу от ее долларов.
В этом контексте фаза относится к физическому состоянию материала, например твердому, жидкому или газообразному. Фазовый переход происходит, когда что-то переходит из одного состояния в другое, например, из жидкости в газ. В материалах с фазовым переходом изменение температуры заставляет материал переходить из твердого состояния в жидкое или наоборот.
Это ключ к использованию материала с фазовым переходом для повышения энергоэффективности вашего дома.




Предоставлено: Келли Трэверс/MITEI.
Сегодня он всемирно известен своей работой в области того, что архитекторы называют «дневным освещением» — использованием естественного света для освещения интерьеров зданий — и анализом экологических характеристик зданий на городском уровне. Инструменты дизайна, созданные в его лаборатории, используются архитекторами и градостроителями более чем в 90 странах.


По его словам, несколько студентов, специализирующихся в области компьютерных наук, оказались особенно полезными.
В 2016 году он и его коллеги представили энергетическую модель Бостона, которая оценивает потребности в газе и электричестве для каждого здания в городе, и с тех пор его команда оценила другие городские районы.
«Мы не знаем точно, где находятся люди, но на городском уровне мы понимаем это правильно».
)
получено 12 февраля 2022 г.
с https://физ.org/news/2019-01-physics-energy-efficient.html